本文目录一览:
- 〖壹〗 、湖北松滋有疫情吗
- 〖贰〗、2020年十月二十五日荆州到松滋要多少小时的核酸证明
- 〖叁〗、松滋西斋火车站是否恢复客运
湖北松滋有疫情吗
〖壹〗 、湖北省首次公开松滋市委书记黄祥龙曾感染新冠肺炎,其在治疗期间由市长统筹指挥 ,康复后已回归工作并频繁出席公务活动 。 以下是详细情况:感染与治疗情况:2020年1月30日,上游新闻报道黄祥龙疑似感染新型冠状病毒肺炎并在医院救治。这是官方首次公开其感染信息。
〖贰〗、四川滞留湖北的一家9口已于3月15日返回四川,近来正在当地集中隔离 。滞留背景与误传事件1月22日 ,四川一家9口人前往湖北荆州松滋市陈店镇的侄女婆家探亲,这是他们15年来第一次到亲家家中做客。因疫情发生,他们被滞留当地近53天。期间,一则因方言误传的视频声称他们“吃了三头猪 ” ,引发外界关注。
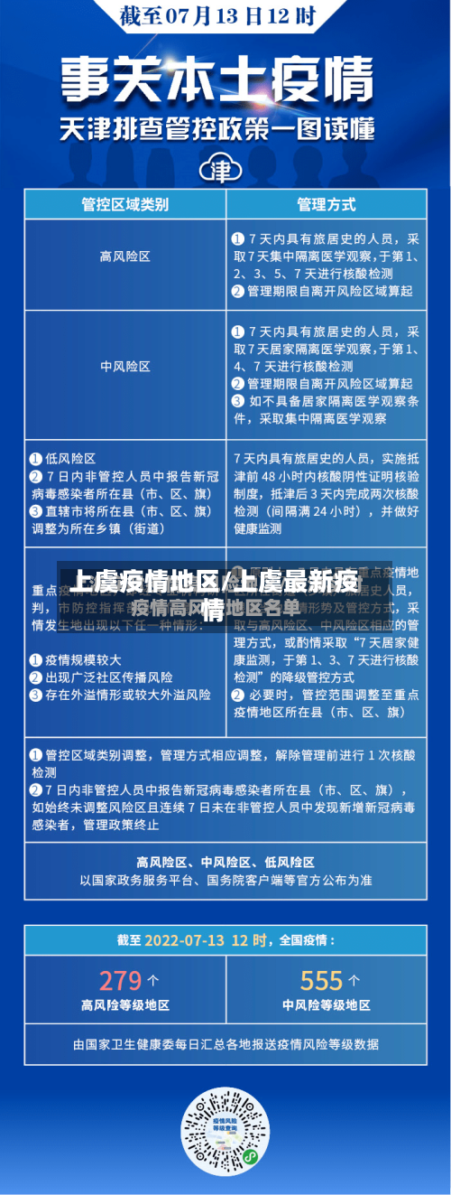
〖叁〗、没有 。松滋市位于湖北省中南部,截止到2022年9月26日,松滋市暂无低、中 、高风险地区 ,并没有疫情,全域实行常态化管理。
〖肆〗、我的回答 松滋有疫情 具体分析 11月23日0-24时,松滋市新增3例无症状感染者 ,系外省返乡人员“落地检”检出,现将情况通报如下:3例无症状感染者均为 11月22日河北省保定市蠡县包车返乡人员,居住地松滋市新江口街道 ,同行人员共8人(含包车司机)。
〖伍〗、022年12月7日 。通过查询相关公开信息截止2022年12月7日,松滋金龙华城地区在过去14日内没有疫情出现,防疫防控情况是处于低分险地区 ,防控措施松滋金龙华城门口的路管控结束,正常通行,进入室内公共场所预约 、错峰、限流、测温 、登记、戴口罩等措施。
〖陆〗、是。截止到2022年6月27日根据国家疫情防控显示,松滋地区为低风险地区 ,西斋火车站符合恢复客运标准,已经恢复,旅客必须凭身份证等有效证件实名购票 ,佩戴口罩,进站扫“场所码”,出示“健康码 ” 、“行程码” ,进行体温检测 。

2020年十月二十五日荆州到松滋要多少小时的核酸证明
〖壹〗、小时。根据松滋防疫部相关信息了解到,2020年十月二十五日荆州到松滋要24小时的核酸证明。出荆州:坚持非必要不出省 。请不要前往14日内有新增本土新冠肺炎感染者的县(市、区)和陆路边境口岸所在县(市 、区)。确需出行的,请密切关注近期国内疫情进展情况 ,提前了解目的地防疫政策并合理规划出行路线,全程做好个人防护。
〖贰〗、省防控指挥部确定的管控区域所在市(州、盟)的其他非管控地区来石人员,需提前进行自我健康监测 ,主动提供48小时内核酸检测阴性证明,并向所在地社区(村)报告 。抵石后24小时内开展1次落地核酸检测,配合落实14天社区健康监测等相关管控措施。
〖叁〗、可以。中高风险地区进出站的人员将交由流调,进一步核验 ,即需要提供48小时内核酸检测结果阴性证明,不能提供的,将由工作人员安排 ,进行现场核酸检测。低风险区域进出站的旅客,需要测量体温,查验健康码 、行程码 ,无需核酸检测阴性证明 。
〖肆〗、凡近14内去过中高风险地区的人员,应持有48小时内核酸检测阴性证明。健康码异常、去过中高风险地区但无法出示核酸检测阴性证明的游客将禁止入园; 请自觉保持距离,避免人群拥挤和聚集。不聚集 ,不在人员密集区长时间停留,不进行群体性活动 。服从景区工作人员引导,听从管理人员劝导。
〖伍〗 、其中 ,考前7天有湖北省外旅居史的考生,考试当日,持荆州市24小时内核酸检测阴性证明进入考试区域;考前7天内没有湖北省外旅居史的考生,考试当日 ,持湖北省内48小时内核酸检测阴性证明进入考试区域。体温测量若出现发热等可疑症状的人员,应到临时留观区等待复测 。
松滋西斋火车站是否恢复客运
是。截止到2022年6月27日根据国家疫情防控显示,松滋地区为低风险地区 ,西斋火车站符合恢复客运标准,已经恢复,旅客必须凭身份证等有效证件实名购票 ,佩戴口罩,进站扫“场所码”,出示“健康码”、“行程码 ” ,进行体温检测。
位于湖北省松滋市西斋镇的西斋火车站,邮政编码为434216,是一个具有历史背景的铁路站点 。它的建设可以追溯到1978年 ,那时焦柳铁路线经过此地,然而现今的情况有所变化。该站主要负责货运服务,已不再办理客运业务,这意味着乘客们无法在此站进行上下车。
除了火车 ,从湖南过来的旅客还可以选取其他交通方式 。比如,可以直接到宜昌,也可以直接到达松滋市 ,然后从松滋市乘坐汽车前往西斋镇。西斋镇的位置相对偏僻,但交通还算便利,无论是自驾还是乘坐公共交通工具 ,都能轻松到达。
松滋站仍是松滋对外交通的门户。荆州至常德高铁规划在松滋城区30公里外设站,且建设周期至少5年 。在此期间,松滋站需承担客运功能。提升车次与竞争力:现有车次少与车站条件受限有关。改造后 ,站台和天桥的完善将吸引更多车次停靠 。
不会的,正常运营 松滋站改造工程开始进行总承包(EPC)招标资格预审,工程规模、计划 、出资比例均已确定。这意味着运作了几年的松滋站改扩建工程终于要开工实施了 ,这座曾经荆州市境内唯一的客运火车站即将迎来新生。
西斋火车站现在已经没有用了,没有直达上海的,都要转车 。如果从湖南益阳转车,松滋 17:59 2115/2118 21:42 益阳 17:42 K534/K535 上海南 10:11 1533 松滋到益阳硬座17元 ,益阳到上海硬座120元左右。