本文目录一览:
- 〖壹〗、转扩!北京10天新增227例,都是谁?去过哪?
- 〖贰〗、全国疫情“中高风险 ”地区一览
- 〖叁〗 、北京大兴属于什么风险地区?
- 〖肆〗、突发!疫情外溢,多家医院停诊
转扩!北京10天新增227例,都是谁?去过哪?
〖壹〗、总结:北京10天新增227例病例的身份信息因隐私保护未完全公开,但其活动轨迹和风险区域已通过流调明确。当前疫情呈现“多点散发 、聚集性传播”特征,防控重点在于阻断社区传播链和强化风险区域管控 。公众需密切关注官方通报 ,配合落实防护措施,共同遏制疫情扩散。

〖贰〗、021年4月22日,保利央华版话剧《如梦之梦》神州九城巡演首站在武汉首演 ,肖战在话剧中饰演五号病人。2021年5月31日,肖战在北京卫视《618沸腾之夜》上演唱歌曲《让我留在你身边》和《竹石》 。肖战早年经历 2010年,肖战考入重庆工商大学现代世界设计艺术学院。

〖叁〗、点评:都是李世民惹的祸! 伍子胥 伍子胥(?—公元前484年)春秋吴国大夫。名员 ,字子胥,是楚国大夫伍奢的次子 。因楚平王十分昏庸,听信谗言 ,于七年(公元前522年)废太子建,杀太子师傅伍奢及其长子伍尚。伍子胥迅速逃离楚国,混出昭关(今安徽含山县西北) ,渡过长江,进入楚国的仇敌,日益强盛的吴国。

全国疫情“中高风险 ”地区一览
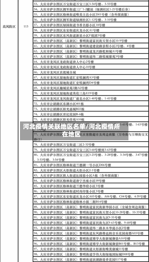
高风险地区 津南区辛庄镇林锦花园 津南区辛庄镇林绣花园 津南区咸水沽镇丰达园以上3个区域因疫情形势严峻被划定为高风险地区,需严格落实封控措施 ,包括人员足不出户 、服务上门等 。
截至近来,国内共有2个高风险地区,76个中风险地区 ,主要分布在陕西省、河南省、浙江省等地,以下为详细信息(数据不包括港澳台地区):高风险地区:具体地区名单会随疫情形势动态调整,可通过权威渠道实时查询。
查询方式:点击进入上海本地宝的风险专题页面 ,可获取全面的风险地区数据。附加功能:关注微信公众号“上海本地宝”,在对话框搜索【风险】,即可便捷获取实时更新的全国疫情风险等级和中高风险地区名单 。注意:以上数据仅限于中国大陆地区 ,不包括港澳台。

北京大兴属于什么风险地区?
截止到6月8日北京大兴区属于低风险地区。低风险地区是指无确诊病例,或者连续14天都无新增加确诊新冠肺炎病例。《常态化防控下北京市新冠肺炎疫情风险分区分级标准》,经评估 ,丰台区卢沟桥(地区)乡 、大兴区魏善庄镇、大兴区高米店街道连续14天内无新增本地确诊病例,由中风险地区调整为低风险地区 。
摘星条件:全域调整为低风险地区,且无中高风险地区存在。
截至2020年7月21日,北京大兴区是低风险地区。7月20日0时至24时 ,北京市无新增报告本地确诊病例、疑似病例和无症状感染者,治愈出院病例12例;无新增报告境外输入确诊病例 、疑似病例和无症状感染者 。6月11日0时至7月20日24时,累计报告本地确诊病例335例 ,在院104例,治愈出院231例。
法律分析:北京大兴近来无风险地区,可以出京 ,建议市民群众最大限度减少出京活动,近期不出京旅游,不前往境外、国内中高风险地区所在市。
北京大兴是疫区 。因为大多数地区都是高风险地区了。低风险地区只有12处 ,高风险地区42处。现有感染者92人,即有隔离管控人员也有社会面筛查人员 。所以大兴区是疫区。
北京大兴划定高风险区。近来,北京大兴多地发现新冠阳性人员 ,划定多个高风险区 。北京部分地区为中高风险区。
突发!疫情外溢,多家医院停诊
〖壹〗、截至9月14日8时,福建莆田、厦门已形成双传播中心,出现“1传32”的工厂聚集性疫情,多家医院停诊 ,定点医院紧急腾空。双传播中心形成莆田疫情始于9月10日,截至9月14日8时,福建省累计报告本土阳性感染者139例 ,其中确诊病例120例(莆田市75例 、泉州市12例、厦门市33例),无症状感染者19例(均在莆田市)。
〖贰〗、南京疫情出现外溢,多家医院因防控需要停诊 ,疫情已扩散至多地并开展全员核酸检测 。以下是详细情况:南京疫情及风险等级调整全员核酸检测情况:7月21日20时南京市启动第一轮核酸检测,7月24日晚8时,共发现57例阳性 ,其中江宁区51例,溧水区4例,建邺区1例 ,高淳区1例。
〖叁〗 、月2日:滑县人民医院1名职工、王庄镇卫生院1名职工确诊。河南洛阳伊川县:9月1日,某口腔诊所1名23岁女医务工作者确诊 。香港东区尤德夫人那打素医院:自9月4日起,7名心脏科医生陆续感染,曾共用病房茶水间 ,未共同出席社交活动。医管局正调查关联性,医院已彻底消毒并暂停部分非紧急服务。