本文目录一览:
- 〖壹〗 、德州哪里出现疫情
- 〖贰〗、德州是高风险还是低风险地区
- 〖叁〗、山东德州有疫情吗
- 〖肆〗 、山东德州封城了吗
- 〖伍〗、山东德州疫情最新消息分别是哪里的
- 〖陆〗、11月22日德州新增风险区名单德州高风险地区
德州哪里出现疫情
〖壹〗 、德州市确诊病例32号、41号、42号在平原县 ,确诊病例43-46号在禹城市部分行程轨迹如下:确诊病例32:2月27日至3月1日,3月3日、4日 、6日、9日、10日,在家未外出 。3月2日 ,腰站镇后槐村赶集。3月5日,19:30到王双堂村瑞英杂货店购物。3月7日,中午到腰站镇后槐村赶集 。3月8日 ,中午到王双堂村地里看麦子。

〖贰〗 、德城区和夏津县。德州(简称德),古称安德,山东省地级市 。德州地处中国华东地区、山东西北部、黄河下游冲积平原。2022年11月5日0时至24时,德州市报告无新增本土确诊病例。新增本土无症状感染者3例 ,其中德城区2例,均系集中隔离点检出;夏津县1例,系集中隔离点检出。

〖叁〗 、通过查询相关资料显示 ,三月山东德州市有疫情发生,3月10日,山东省德州市发现1例新冠肺炎确诊病例 ,系德州禹城市中医院发热门诊就诊人员中筛查发现,德州市疾控中心实验室PCR检测为奥密克戎变异株,该确诊病例已送定点医院接受隔离治疗 。因此三月山东德州市有疫情发生。

〖肆〗、月11日德州市新冠肺炎确诊病例13—15号和无症状感染者2—8号部分行程轨迹2022年3月11日确诊病例13—15号和无症状感染者2—8号 ,在平原县部分行程轨迹如下:确诊病例13:3月1日至3月5日、3月7日至3月8日每天6时30分在腰站镇梁庄村乘车前往工厂工作,每天18时返回。

德州是高风险还是低风险地区
〖壹〗 、截至12月10日,山东德州为低风险地区 ,没有封城 。12月10日,北京日报客户端记者梳理发现,根据相关地区新冠肺炎疫情防控工作指挥部通报:全国有1个小区为高风险地区,有12个县区(乡镇、街道、区域)为中风险地区。1个高风险地区 内蒙古呼伦贝尔市『1』:满洲里市东山街道。
〖贰〗 、合规化进程加速美国内华达州、新泽西州等已合法化线上扑克 ,欧洲多国(如英国、法国)通过牌照制度规范市场,亚洲部分地区(如菲律宾)也开放了合法扑克室 。合规化降低了政策风险,吸引更多资本和玩家进入。
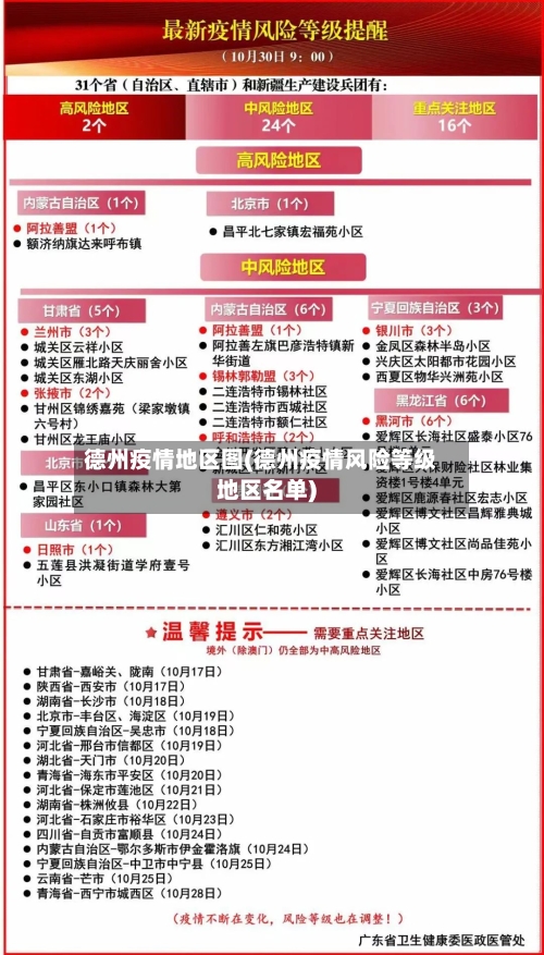
〖叁〗、近来青岛莱西市 ,滨州市,淄博市,德州禹城市 ,威海市为高风险地区。疫情的高中低风险地区划分标准是依据一个街道或者乡镇14天内是否有新冠确诊病例 、有多少病例,来进行划分高中低这三个风险等级,且具体的划分标准还需要按照新冠肺炎疫情转变进行适时调整 。
〖肆〗、德城区除高风险区域外的其他区域为低风险区。
山东德州有疫情吗
截至12月10日 ,山东德州为低风险地区,没有封城。12月10日,北京日报客户端记者梳理发现 ,根据相关地区新冠肺炎疫情防控工作指挥部通报:全国有1个小区为高风险地区,有12个县区(乡镇、街道 、区域)为中风险地区 。1个高风险地区 内蒙古呼伦贝尔市『1』:满洲里市东山街道。
山东德州有疫情。通过查询相关公开信息截止到2022年11月8日显示2022年11月7日0时至24时德州市新型冠状病毒肺炎疫情情全市无新增本土确诊病例。全市报告新增本土无症状感染者1例,在德城区,系集中隔离点检出 ,已转运至定点医院隔离医学观察 。
通过查询相关资料显示,三月山东德州市有疫情发生,3月10日 ,山东省德州市发现1例新冠肺炎确诊病例,系德州禹城市中医院发热门诊就诊人员中筛查发现,德州市疾控中心实验室PCR检测为奥密克戎变异株 ,该确诊病例已送定点医院接受隔离治疗。因此三月山东德州市有疫情发生。
山东德州因为有确诊病例所以封城 。通过查询11月12日相关公开信息。一是强化管控防止疫情外溢。对城乡道路实行卡口管理,严格管控,严控人员流出 ,防止疫情外泄 。二是严格落实管控措施。重点抓好封控区、管控区、防范区等重点区域管控,封控区足不出户 、管控区只进不出、防范区杜绝外流。
山东德州封城了吗
截至12月10日,山东德州为低风险地区 ,没有封城 。12月10日,北京日报客户端记者梳理发现,根据相关地区新冠肺炎疫情防控工作指挥部通报:全国有1个小区为高风险地区,有12个县区(乡镇、街道 、区域)为中风险地区。1个高风险地区 内蒙古呼伦贝尔市『1』:满洲里市东山街道。
山东德州因为有确诊病例所以封城 。通过查询11月12日相关公开信息。一是强化管控防止疫情外溢。对城乡道路实行卡口管理 ,严格管控,严控人员流出,防止疫情外泄。二是严格落实管控措施 。重点抓好封控区、管控区、防范区等重点区域管控 ,封控区足不出户 、管控区只进不出、防范区杜绝外流。
德州市里今天没有封城了(2022年11月4日)。通过查询相关资料信息通过查询相关资料信息今天德州市通行畅通,因此没有封 。德州是中国太阳城、中国功能糖城、中国优秀旅游城市以及国家交通运输主枢纽城市,处于环渤海经济圈 、京津冀经济圈、山东半岛蓝色经济区以及黄河三角洲高效生态经济区交汇区域。
山东德州疫情最新消息分别是哪里的
2022年11月21日0时至24时 ,山东德州无新增本土确诊病例。 同时间段,德州报告新增本土无症状感染者43例,分布如下:- 宁津县27例 ,其中包括社区筛查18例、集中隔离点4例 、居家隔离医学观察2例、主动就诊2例和重点人员筛查1例 。- 陵城区6例,详情为集中隔离点3例、居家隔离医学观察2例和重点人员筛查1例。
各州疫情情况:多州确诊激增:最近几周,阿拉巴马州 、阿肯色州、路易斯安那州、密西西比州 、田纳西州、佛罗里达州等地确诊病例数量增加400%以上。路易斯安那州新冠住院人数接近比较高水平 ,阿肯色州的住院人数很快也会打破纪录 。
截至12月10日,山东德州为低风险地区,没有封城。12月10日,北京日报客户端记者梳理发现 ,根据相关地区新冠肺炎疫情防控工作指挥部通报:全国有1个小区为高风险地区,有12个县区(乡镇、街道 、区域)为中风险地区。1个高风险地区 内蒙古呼伦贝尔市『1』:满洲里市东山街道 。
022年11月21日0时至24时,全市本土无症状感染者解除医学观察4例 ,均在德城区。截至2022年11月21日24时,全市现有本土确诊病例0例;现有本土无症状感染者111例,其中宁津县47例、庆云县16例、陵城区12例、德城区11例 、天衢新区10例、夏津县7例、禹城市3例 、乐陵市2例、武城县2例、临邑县1例。
022年11月23日0时至24时 ,全省报告本土无症状感染者转为确诊病例1例,在烟台。2022年11月23日0时至24时,全省本土确诊病例出院5例 ,其中青岛3例 、滨州1例、菏泽1例 。
山东德州因为有确诊病例所以封城。通过查询11月12日相关公开信息。一是强化管控防止疫情外溢 。对城乡道路实行卡口管理,严格管控,严控人员流出 ,防止疫情外泄。二是严格落实管控措施。重点抓好封控区、管控区 、防范区等重点区域管控,封控区足不出户、管控区只进不出、防范区杜绝外流 。
11月22日德州新增风险区名单德州高风险地区
根据国务院联防联控机制和省委领导小组有关规定,经综合研判,自2022年11月22日起 ,德州市新增划以下高风险区域:天衢新区新河路岳庄钢材市场,华宇世界公寓,赵虎镇避雪店村 ,大学东路689号,新河东路民政事业园1-4号楼。天衢新区除高风险区域外的其他区域为低风险区。
自2022年11月22日起,德州市新增划以下高风险区域:德城区德运果品市场 、黑马调料市场;运河街道华地家园1-3 ,万兴庄园A6-2,熙凤居11-12号楼;新华街道新领域世界花园D1-1,新宜家园A区12-A区17-1;天衢街道贾庄社区8-1;二屯镇北厂运河小镇B1-2;黄河涯镇九村629号胡同 。
022年11月21日0时至24时 ,全市本土无症状感染者解除医学观察4例,均在德城区。截至2022年11月21日24时,全市现有本土确诊病例0例;现有本土无症状感染者111例 ,其中宁津县47例、庆云县16例、陵城区12例、德城区11例 、天衢新区10例、夏津县7例、禹城市3例 、乐陵市2例、武城县2例、临邑县1例。
截至2022年3月3日17:50,山东中风险地区为青岛市黄岛区九龙江路53号甘水湾小区,暂无高风险地区 。
德州不是高风险区最新。据查询相关信息,德州全域无风险地区 ,落实常态化防控措施。德州,简称德,古称安德 ,山东省辖地级市,国务院批复确定的中国冀鲁交界地区的交通枢纽和经济中心 、鲁西北重要的工贸城市、山东省新能源产业基地。
“高风险区”与“高风险地区 ”在官方语境中本质无区别,均指疫情传播风险较高的区域 ,但具体表述因政策文件或语境差异略有侧重 。 规范表述的演变根据《新型冠状病毒肺炎防控方案(第九版)》及国务院联防联控机制文件,“高风险区”是当前官方统一使用的规范表述,强调精准划定和动态管理。