本文目录一览:
- 〖壹〗、中风险怎么才能变成低风险
- 〖贰〗 、春节出行不前往疫区怎么办
- 〖叁〗、如何解除中风险地区#校园分享#
- 〖肆〗、疫情防治措施
- 〖伍〗、中高风险如何降为低风险
- 〖陆〗 、疫情高风险地区降级的条件是啥?
中风险怎么才能变成低风险
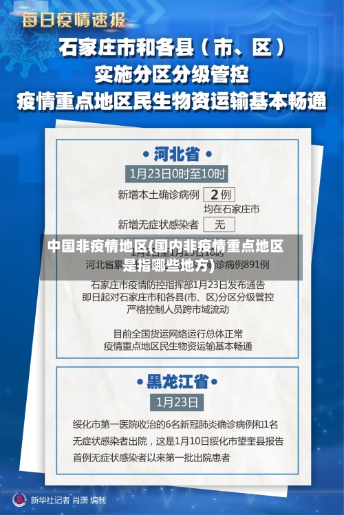
中风险地区降为低风险地区需要连续14天内无新增本地确诊病例 。具体说明如下:降级条件:根据国务院联防联控机制要求及地方疫情防控指挥部决策,中风险地区需满足连续14天无新增本地确诊病例的核心条件 ,方可启动降级程序。这一标准基于疫情传播风险评估,14天的观察期能够覆盖病毒潜伏期,确保疫情无反弹风险。

连续14天内无新增本地确诊病例.根据国务院联防联控机制有关要求,经市疫情防控指挥部研究决定 ,才会将中风险地区降级为低风险。

条件:中风险地区在连续14天内无新增本地确诊病例时,可以降级为低风险地区 。这表明,该地区的疫情已经得到了有效的控制 ,没有新的病例出现,疫情形势趋于平稳。风险划分标准 低风险地区:以县市区为单位,无确诊病例或连续14天无新增确诊病例的地区被划分为低风险地区。

春节出行不前往疫区怎么办
〖壹〗、若春节出行非必要不前往疫区 ,核心是避开境外尼帕病毒高发区、国内疫情聚集区及野生动物栖息地,优先通过视频拜年等方式替代非紧急出行 。若确需出行,可按以下建议做好防护:出行前 ,要通过国家疾控局 、外交部官方网站查询目的地风险等级,准备好N95口罩、消毒用品等物资。若还未接种流感疫苗,应尽快接种。
〖贰〗、春节出行不前往疫区 ,可通过做好行程规划 、旅途防护、返程监测等措施降低风险,也可选取云端团圆等替代方案 。出行前准备 查询目的地风险等级:通过国家疾控局、外交部官方网站或官方小程序,确认目的地是否为疫区或存在疫情传播风险,优先选取低风险地区出行。
〖叁〗 、可能会带来严重后果。因此 ,从健康安全的角度考虑,专家提醒,如果是常规旅游、非紧急探亲等情况 ,建议可以选取更为安全的方式,比如视频拜年,通过云端团圆同样能传递温暖和亲情 。所以 ,春节出行若非必要,应避免前往疫区。
如何解除中风险地区#校园分享#
第一步:重点小区封闭管理对中风险地区内的重点小区实施封闭管控,严格限制人员流动 ,减少外部输入风险。封闭管理期间需保障居民基本生活物资供应,并建立应急通道处理突发医疗需求 。第二步:全员集中排查与核酸检测对中风险地区全体居民开展拉网式排查,确保“不漏一人”。
中风险地区一般需要在连续14天内无新增本地确诊病例后 ,才有可能解除。具体解封时间还需根据国务院联防联控机制有关要求,并经市疫情防控指挥部研究决定。重点内容如下:连续14天无新增:中风险地区需要连续14天内无新增本地确诊病例,这是解除中风险地区的前提条件 。
法律分析:从中风险地区降为低风险地区,要求曾判定为中风险的地区连续14天内无新增本地确诊病例;从高风险地区降为中风险地区 ,要求曾判定为高风险的地区连续14天内发生不超过10例确诊病例,或1起聚集性疫情。
中风险解除条件:中风险地区需要连续14天无新增确诊病例,才能调整为低风险地区。这是一个重要的时间节点和判定标准 。实际案例:以合肥市中风险地区肥西县上派镇卫星社区金云世界商住楼为例 ,该地区在连续14日无新增本地确诊病例、无症状感染者和疑似病例后,成功调整为低风险地区。
中风险地区一般需要连续14天内无新增本地确诊病例才能解除。具体来说:解封条件:中风险地区需要满足连续14天内无新增本地确诊病例的条件 。决策流程:根据国务院联防联控机制有关要求,经市疫情防控指挥部研究决定 ,中风险地区才能降级为低风险地区。
疫情防治措施
〖壹〗 、清洁消毒:高频接触表面(如门把手、电梯按钮、手机)需定期用含氯消毒剂或酒精擦拭,减少病毒附着。控制人员密度:通过预约、限流等措施减少公共场所人员聚集,例如商场 、餐厅等场景需限制同时入场人数 。
〖贰〗、聚集性疫情的防范措施主要包括以下几点:家庭防护:病人管理:如果家庭成员中出现病人 ,应立即采取防护措施,避免病毒在家庭内部传播。居室通风:保持家庭居室良好的通风,有助于降低室内病毒浓度。个人卫生:家庭成员应养成良好的卫生习惯 ,包括戴口罩、勤洗手等,以减少病毒传播的风险 。
〖叁〗 、民生保障企业指导:扎实做好供水、供气、污水处理等关键岗位的疫情防控应急措施。1月30日,对天一供水厂 、天然气服务大厅进行指导检查,要求各水热气民生保障企业减少现场办公人员 ,支持网上办公,对运行值班、入户维修、外线巡检抢修人员做好必要防护。
〖肆〗 、一级防控措施:主要是预防和控制疾病的传播。这包括健康教育,通过各种渠道提高公众对疾病的认知和自我防护能力 ,如正确佩戴口罩、勤洗手、保持社交距离等;环境整治,清洁公共场所 、消毒高频接触物品,减少病毒传播的机会;以及个人防护 ,强调个人在日常生活中的卫生习惯 。
〖伍〗、单位内部对疫情日常防控措施如下:做好口罩、洗手液、消毒剂等防疫物资储备,制定应急工作预案,落实单位主体责任 ,加强人员健康培训。工作人员疫苗接种做到应接尽接,接种疫苗后仍需注意个人防护。建立工作人员健康监测制度,每天对工作人员健康状况进行登记 ,如出现可疑症状应及时就医 。
〖陆〗 、疫情预防需从个人防护、生活习惯及应急处理三方面加强防范,具体建议如下:基础防护措施规范佩戴口罩戴口罩前需用香皂和流动清水洗手至少20秒,或使用含70%-80%酒精的消毒液清洁双手。
中高风险如何降为低风险
〖壹〗、中风险地区降为低风险地区需要连续14天内无新增本地确诊病例。具体说明如下:降级条件:根据国务院联防联控机制要求及地方疫情防控指挥部决策,中风险地区需满足连续14天无新增本地确诊病例的核心条件 ,方可启动降级程序 。这一标准基于疫情传播风险评估,14天的观察期能够覆盖病毒潜伏期,确保疫情无反弹风险。
〖贰〗 、高风险降为中风险 条件:高风险地区在连续14天内出现不超过10例本地确诊病例时 ,可以由高风险地区调整为中风险地区。这意味着,尽管该地区仍有确诊病例,但疫情已经得到了一定的控制 ,新增病例数在减少 。
〖叁〗、高风险区域:累计病例超过50例,且14天内有聚集性疫情发生。中风险到解封的过程:时间要求:一般来说,中风险地区需要连续7天无新增感染者 ,并且在这第七天,风险区域内的所有人员都需要完成一轮核酸筛查,且结果均为阴性 ,才能降为低风险区。解封条件:具体的解封时间还需结合当地疫情的发展情况来确定 。
〖肆〗、若该区域此前由高风险区降为中风险区,则需先满足高风险区连续7天无新增后降为中风险,再经中风险区3天无新增可降为低风险;但若直接从中风险区调整,则时限仍为7天无新增。调整期间 ,中风险区实施“人不出区 、错峰取物 ”管控措施,高风险区则执行“足不出户、上门服务”封控措施。

疫情高风险地区降级的条件是啥?
〖壹〗、高风险地区降级条件: 观察期限:高风险地区在确认没有新增患者后,需要观察7天至14天的期限。 患者康复情况:在这段观察期内 ,需要确保所有患者已经完全康复,且没有新的病例出现,才能将高风险地区降级为低风险地区或解除风险 。
〖贰〗 、降级条件:高风险地区连续14天无新增病例 ,且全员核酸检测阴性,可降为中风险。区域联动:相邻地区若存在疫情外溢风险,可能同步调整等级(如“环京地区”统一管控)。实际操作中的注意事项数据透明度:等级判定需基于公开的疫情数据 ,避免信息滞后导致误判 。
〖叁〗、从中风险地区降为低风险地区,要求曾判定为中风险的地区连续14天内无新增本地确诊病例;从高风险地区降为中风险地区,要求曾判定为高风险的地区连续14天内发生不超过10例确诊病例 ,或1起聚集性疫情。
〖肆〗、根据防联控机制有关要求,经市疫情防控指挥部研究决定,连续14天内无新增本地确诊病例,才会由中高风险地区降级为低风险。14天内有新增确诊病例 ,累计确诊病例不超过50例,或累计确诊病例超过50例,14天内未发生聚集性疫情为中风险地区 。