杭州几号地区疫情/杭州几号地区疫情开始

本文目录一览:

杭州哪个区有疫情?

截至2022年5月17日 ,杭州钱塘区最后一例疫情病例发现时间为4月18日10-24时 ,此后未报告新增病例 。具体情况如下:病例类型与发现方式最后一例病例为无症状感染者,系重点人员日常监测中检出,居住地址为钱塘区白杨街道东郡世界朗湾 。

杭州几号地区疫情/杭州几号地区疫情开始-第1张图片

杭州富阳区有疫情。具体位置为富阳区咕甜全球母婴店(咕甜全球进口母婴生活馆)。另外 ,还有三处为中风险地区,分别为:富阳区润泽院 、富春街道桂花西路262号和洞桥镇贤德村何村坞168号 。为更好加强疫情管控,部分地区交通已处于管制状态。

杭州几号地区疫情/杭州几号地区疫情开始-第2张图片

萧山区:12例 滨江区:21例 西湖区:1例 上城区:2例 富阳区:6例 拱墅区:2例 病例特征分析 感染来源:首发病例为杭州滨江慧而特公司员工 ,1月26日凌晨通过主动就诊确诊。

杭州几号地区疫情/杭州几号地区疫情开始-第3张图片

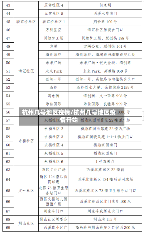
月13日8 - 24时杭州新增2例本土无症状感染者活动轨迹如下:无症状感染者1:现住址为余杭区仁和街道洛阳村田头村,工作单位是顺丰速运余杭中转场,未提及3月8 - 9日具体到过的公共场所 。无症状感染者2:现住址为萧山区蜀山街道章潘桥村立新自然村。3月8日 ,到过菜鸟物流园园区门口流动摊贩。

截至2022年1月14日13:46:32,杭州公布的疫情管控区主要涉及余杭区五常街道西溪雅苑小区,具体信息如下:管控范围余杭区五常街道西溪雅苑小区被划定为管控区 ,该区域实行“人员只进不出,严禁人员聚集,原则上居家隔离”的管控措施 。

现在杭州余杭区 ,上城区 ,滨江区,临平区,钱塘区都有疫情。根据省市疫情防控有关规定 ,经有关专家研判,现就我区封控区、管控区、防范区作如下调整:杭州市卫生健康委副主任王旭初介绍:3月12日0时到13日8时,杭州市新增本土病例16例 ,余杭11例,上城4例,滨江1例。

12月7日杭州新增高风险地区了吗?

021年12月7日杭州未新增高风险地区 ,但新增了一处中风险地区 。具体信息如下:新增中风险地区:杭州市萧山区北干街道龙湖春江天玺17幢。全域风险等级:截至2021年12月7日,杭州共有1处中风险地区,0处高风险地区 ,其他地区均为低风险地区。

月7日杭州有一处中风险地区,无高风险地区,其余地区为低风险地区 。中风险地区:杭州市萧山区北干街道龙湖春江天玺17幢 。该区域被判定为中风险区域 ,根据流行病学调查 ,已排查两名阳性人员的密接65人,均已落实集中隔离和核酸采样;其他次密接和时空伴随者等接触人员1625人已采样送检。

月7日0—24时,31个省(自治区 、直辖市)和新疆生产建设兵团报告新增确诊病例74例。其中 ,本土病例44例,境外输入病例30例 。本土病例44例:内蒙古34例,且均在呼伦贝尔市。这表明内蒙古呼伦贝尔市是当前疫情的一个重点区域 ,需要密切关注并采取相应的防控措施。

自2021年12月7日起,萧山区北干街道龙湖春江天玺17幢调整为中风险区域,杭州其他地区为低风险 。12月7日上午 ,浙江省疾控中心通报,有1名外市病例的密切接触者流入我市,接报后我市立即开展人员核查处置。

杭州市那些地方有疫情

萧山区:12例 滨江区:21例 西湖区:1例 上城区:2例 富阳区:6例 拱墅区:2例 病例特征分析 感染来源:首发病例为杭州滨江慧而特公司员工 ,1月26日凌晨通过主动就诊确诊。

萧山区、桐庐县 。通过查询杭州疫情封控资料显示,截止到2022年12月5日,杭州的萧山区、桐庐县有疫情。杭州 ,简称“杭 ” ,是浙江省省会 、副省级市、杭州都市圈核心城市,国务院批复确定的浙江省省会和全省经济、文化 、科教中心,长江三角洲中心城市之一。

截至2022年1月14日13:46:32 ,杭州公布的疫情管控区主要涉及余杭区五常街道西溪雅苑小区,具体信息如下:管控范围余杭区五常街道西溪雅苑小区被划定为管控区,该区域实行“人员只进不出 ,严禁人员聚集,原则上居家隔离 ”的管控措施 。

月7日杭州新增的2个确诊病例均在萧山区。具体信息如下:病例活动关联区域:新增病例与萧山区北干街道龙湖春江天玺17幢存在直接关联。该区域因出现确诊病例被划定为中风险地区,表明病例的居住或活动轨迹集中于此 。

图:公共场所防疫措施示意图局部交通管制情况2022年1月31日16时30分起 ,杭州市富阳区行政区域范围内的高速公路、国省道、县乡村道 、轨道交通 、水路等实施交通管制,人员、车辆实行“只进不出” 。该措施为局部区域管控,并非全市封城。详细内容可借鉴《1月31日16时30分起杭州富阳区实施交通管制》。

杭州哪个区有疫情

〖壹〗、截至2022年5月17日 ,杭州钱塘区最后一例疫情病例发现时间为4月18日10-24时,此后未报告新增病例 。具体情况如下:病例类型与发现方式最后一例病例为无症状感染者,系重点人员日常监测中检出 ,居住地址为钱塘区白杨街道东郡世界朗湾。

〖贰〗 、杭州富阳区有疫情。具体位置为富阳区咕甜全球母婴店(咕甜全球进口母婴生活馆) 。另外 ,还有三处为中风险地区,分别为:富阳区润泽院、富春街道桂花西路262号和洞桥镇贤德村何村坞168号。为更好加强疫情管控,部分地区交通已处于管制状态。

〖叁〗、现在杭州余杭区 ,上城区,滨江区,临平区 ,钱塘区都有疫情 。根据省市疫情防控有关规定,经有关专家研判,现就我区封控区 、管控区、防范区作如下调整:杭州市卫生健康委副主任王旭初介绍:3月12日0时到13日8时 ,杭州市新增本土病例16例,余杭11例,上城4例 ,滨江1例。

杭州疫情时间线

杭州疫情时间线归纳如下:2022年12月:12月1日22时至12月2日11时:杭州新增2例本土新冠病毒肺炎确诊病例,均为主动就诊发现;同时新增74例新冠病毒无症状感染者,其中37例为集中隔离点检出 ,16例为卡口拦截发现 ,14例为居家隔离发现,6例为社区筛查发现,1例为单位筛查发现。

杭州顺丰余杭中转场疫情确诊情况及分析如下:确诊病例总数与时间线截至3月13日8时 ,杭州顺丰速运余杭中转场累计报告49例本土确诊病例 。首例病例于3月9日确诊,为中转场工作人员;此后4天内新增48例,形成集中爆发态势。

022年杭州萧山区从划定“三区”范围到解除“三区 ”范围 ,共历时29天。具体时间线如下:开始划定“三区”范围时间:2022年1月26日,萧山区发布杭州萧山区新冠肺炎疫情防控指挥部2022年1号通告,划定封控区、管控区 、防范区 。

用户实际案例借鉴时间线:2019年12月:委托服务公司办理 。2020年1月:提档、寄材料、办准迁证。2月13日:原准迁证到期 ,政策延期。2月19日:寄出材料,20日完成落户,22日收到结果 。关键点:档案调动 、准迁证邮寄、疫情政策灵活应对。

杭州到上海跨城急件当日达服务可在3小时21分钟内完成173公里的紧急文件传递 ,并附有象征杭州气息的栀子花作为温情注脚。具体过程如下:紧急需求触发上海陆家嘴某大厦下午三点半的签约仪式前,杭州总部的补充附件被遗忘 。

厄尔尼诺间接作用:尽管2025年未形成“超级厄尔尼诺”,但强厄尔尼诺事件持续近20个月 ,通过影响大气环流使副热带高压稳定性增强。相关研究表明 ,厄尔尼诺次年我国南方易出现持续晴热天气,与杭州此次高温时间线吻合。

文章推荐

  • 疫情防按地区(疫情防控按照属地管理原则)

    本文目录一览:〖壹〗、杭州哪个区有疫情?〖贰〗、12月7日杭州新增高风险地区了吗?〖叁〗、杭州市那些地方有疫情〖肆〗、杭州哪个区有疫情〖伍〗、杭州疫情时间线杭州哪个区有疫情?截至2022年5月17日,杭州钱塘区最后一例疫情病例发现时间为4月18日10-24时...

    2026年04月21日
    0
  • 最新疫情资讯分部地区(最新疫情地区情况)

    本文目录一览:〖壹〗、杭州哪个区有疫情?〖贰〗、12月7日杭州新增高风险地区了吗?〖叁〗、杭州市那些地方有疫情〖肆〗、杭州哪个区有疫情〖伍〗、杭州疫情时间线杭州哪个区有疫情?截至2022年5月17日,杭州钱塘区最后一例疫情病例发现时间为4月18日10-24时...

    2026年04月20日
    0
  • 保定最新疫情地区/保定最新疫情地区分布

    本文目录一览:〖壹〗、杭州哪个区有疫情?〖贰〗、12月7日杭州新增高风险地区了吗?〖叁〗、杭州市那些地方有疫情〖肆〗、杭州哪个区有疫情〖伍〗、杭州疫情时间线杭州哪个区有疫情?截至2022年5月17日,杭州钱塘区最后一例疫情病例发现时间为4月18日10-24时...

    2026年04月20日
    0
  • 余姚多个地区疫情(余姚多个地区疫情最新消息)

    本文目录一览:〖壹〗、杭州哪个区有疫情?〖贰〗、12月7日杭州新增高风险地区了吗?〖叁〗、杭州市那些地方有疫情〖肆〗、杭州哪个区有疫情〖伍〗、杭州疫情时间线杭州哪个区有疫情?截至2022年5月17日,杭州钱塘区最后一例疫情病例发现时间为4月18日10-24时...

    2026年04月20日
    0