余姚多个地区疫情(余姚多个地区疫情最新消息)

本文目录一览:

余姚万圣村疫情怎么样

〖壹〗 、余姚泗门万圣村疫情控制稳定。通过查询相关公开信息显示截止2022年11月3日 ,余姚泗门万圣村实施常态化防控,疫情控制稳定 。万圣村地处阁老故里名邦之源的泗门镇,地处杭州湾南岸 ,距新建的杭州湾跨海大桥不足20公里 ,是杭州湾跨海大桥的前沿阵地。

〖贰〗、余姚万圣村疫情已经控制住了。据相关资料显示余姚万圣村在2022年10月20日的时候爆发了新冠肺炎,不过由于数量少,行程简单 ,所以现在已经控制住了 。万圣村地处阁老故里名邦之源的泗门镇,地处杭州湾南岸,距新建的杭州湾跨海大桥不足20公里 。是杭州湾跨海大桥的前沿阵地。

〖叁〗、余姚市电冰箱配件厂是1985-08-01在浙江省宁波市余姚市注册成立的股份合作制 ,注册地址位于余姚市泗门镇万圣村北排江西路7号。余姚市电冰箱配件厂的统一社会信用代码/注册号是91330281144625173E,企业法人李瑾,近来企业处于开业状态 。余姚市电冰箱配件厂的经营范围是:塑料制品 、五金配件的制造、加工。

〖肆〗、余姚市普圣电器有限公司是2011-05-31在浙江省宁波市余姚市注册成立的有限责任公司(自然人投资或控股) ,注册地址位于余姚市泗门镇万圣村相公潭北路85号。余姚市普圣电器有限公司的统一社会信用代码/注册号是9133028157368442XF,企业法人王洲平,近来企业处于开业状态 。

余姚临山疫情封城几天解封

天。余姚临山疫情得到了有效地控制 ,封城14天就可以解封。该地是浙江省辖 、宁波市代管县级市,位于浙江省东部宁绍平原,东与江北区、海曙区相邻 。

临山公交站去余姚北站开车要49分钟。总路程:26公里 ,18个红绿灯 ,途经:宏达路、三三省道。从临山公交站到临海路,行驶520米 。左转,进入临海路 ,行驶4公里。左转,进入杭沈线,行驶5公里。右转 ,进入官路,行驶0公里 。右转,进入大河门路 ,行驶560米 。

11月21日宁波余姚阳明街道开展核酸筛查

〖壹〗 、余姚发布通告11月21日,余姚市发现2例省外来姚核酸初筛阳性人员,11月17-20日 ,其轨迹涉及到阳明街道老方桥、老方桥工业园区、阳明街道丰乐村秘制大盘鸡餐饮店 、舜北公园核酸采样点、马渚圣融小微园采样点等风险点位,请相关时空伴随者主动报备并做好个人防护,及时就近进行核酸筛查。

〖贰〗、月20日:余姚马渚高速口 、宁波市易众塑料包装厂(阳明街道芝山村石山头68号) 、正盛塑业有限公司(马渚镇世纪路15号)、斗门纸箱厂-双煜塑业制品厂(余马北路3号)、阳明街道丰乐村秘制大盘鸡店 、老方桥工业园区方中路6号。

〖叁〗、病例2社区筛查发现 ,无症状感染者11月21日:奉化区方桥街道临江茗庭小区;11月22日:临江茗庭小区、方阳路东江超市 、宁波飞思特机械有限公司;11月23日:方桥街道恒丰路和州小吃早餐摊、临江茗庭小区 。病例3集中隔离点发现 ,无症状感染者无社会面活动轨迹。

〖肆〗、解封了。阳明街道,隶属于浙江省宁波市余姚市,地处余姚市中部偏北 。截止到2022年9月26日余姚阳明街道等风险区域全面解除管控。余姚 ,浙江省辖 、宁波市代管县级市,位于浙江省东部宁绍平原。东与江北区、海曙区相邻,南枕四明山 。

〖伍〗、余姚凤山街道阳明东路上班时间为上午八点半。具体地址:余姚市阳明街道便民服务中心(宁波市余姚市阳明街道长安路22号)办理时间:工作日上午8:30-12:00 ,下午13:45-17:15(夏令)13:00-16:30(冬令)。

余姚北疫情严重吗

不严重 。余姚,浙江省辖 、宁波市代管县级市,位于浙江省东部宁绍平原。余姚北属于低风险地区 ,疫情不严重。宁波,简称甬,是浙江省辖地级市、副省级市、计划单列市 ,国务院批复确定的中国东南沿海重要的港口城市 、长江三角洲南翼经济中心 。

没有 。截至2020年9月26日,据余姚市疫情防控中心显示,该地区无新冠疫情案例 ,属于低风险地区 ,余姚北站没有被封。余姚北站站址在浙江省余姚市的凤山街道五星村,是沪杭甬客运专线的一个车站。

浙江余姚疫情控制的比较稳定,是低风险城市 ,如果从浙江余姚北站上车不需要核酸检测报告,但必须出示绿色健康码和体温正常 。

没有。余姚北站,位于中国浙江省宁波市 ,是隶属中国铁路上海局集团有限公司的铁路车站。通过查询该地区疫情防控公告了解到,截止2022年9月24日,余姚区无新冠疫情病例 ,余姚北站不采取封站措施 。浙江,简称“浙”,是中华人民共和国省级行政区。

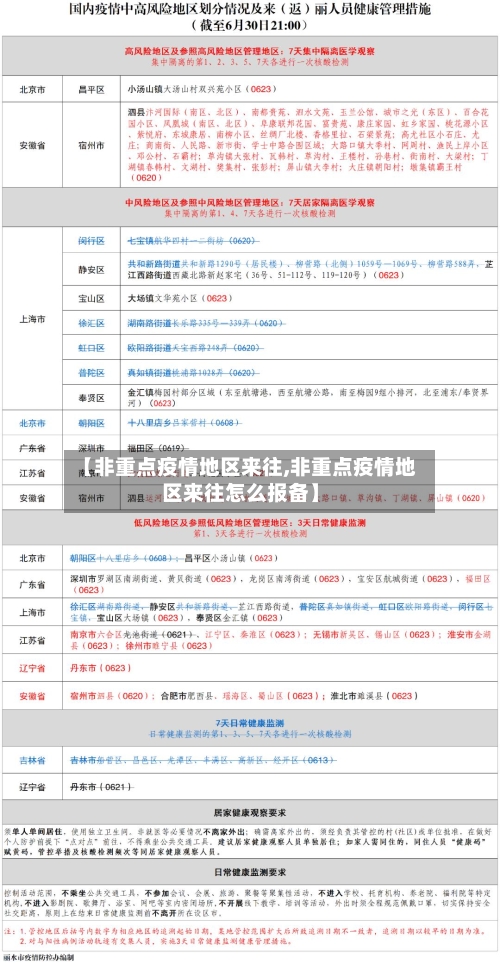
严重。根据疫情防控网查询了解到截止至2022年9月23日 ,余姚市是中高风险地区,因此余姚市疫情严重 。余姚,浙江省辖 、宁波市代管县级市 ,位于浙江省东部宁绍平原。东与江北区、海曙区相邻 ,南枕四明山,与奉化区、嵊州市接壤,西连上虞区 ,北毗慈溪市,西北于钱塘江杭州湾中心线与海盐县交界。

文章推荐

  • 【高速驾车途经疫情地区,高速驾车途经疫情地区怎么办】

    本文目录一览:〖壹〗、余姚万圣村疫情怎么样〖贰〗、余姚临山疫情封城几天解封〖叁〗、11月21日宁波余姚阳明街道开展核酸筛查〖肆〗、余姚北疫情严重吗余姚万圣村疫情怎么样〖壹〗、余姚泗门万圣村疫情控制稳定。通过查询相关公开信息显示截止2022年11月3日,余姚泗门万圣...

    2026年04月21日
    0
  • 【疫情新增的地区地图,新增病情地图】

    本文目录一览:〖壹〗、余姚万圣村疫情怎么样〖贰〗、余姚临山疫情封城几天解封〖叁〗、11月21日宁波余姚阳明街道开展核酸筛查〖肆〗、余姚北疫情严重吗余姚万圣村疫情怎么样〖壹〗、余姚泗门万圣村疫情控制稳定。通过查询相关公开信息显示截止2022年11月3日,余姚泗门万圣...

    2026年04月21日
    0
  • 【疫情管制地区滨州,疫情管制地区滨州有哪些】

    本文目录一览:〖壹〗、余姚万圣村疫情怎么样〖贰〗、余姚临山疫情封城几天解封〖叁〗、11月21日宁波余姚阳明街道开展核酸筛查〖肆〗、余姚北疫情严重吗余姚万圣村疫情怎么样〖壹〗、余姚泗门万圣村疫情控制稳定。通过查询相关公开信息显示截止2022年11月3日,余姚泗门万圣...

    2026年04月21日
    0
  • 江都地区疫情最新数据/江都地区疫情最新数据今天新增

    本文目录一览:〖壹〗、余姚万圣村疫情怎么样〖贰〗、余姚临山疫情封城几天解封〖叁〗、11月21日宁波余姚阳明街道开展核酸筛查〖肆〗、余姚北疫情严重吗余姚万圣村疫情怎么样〖壹〗、余姚泗门万圣村疫情控制稳定。通过查询相关公开信息显示截止2022年11月3日,余姚泗门万圣...

    2026年04月21日
    0