【芜湖疫情重点地区人员,芜湖疫情控制】

本文目录一览:

返芜湖人员最新规定

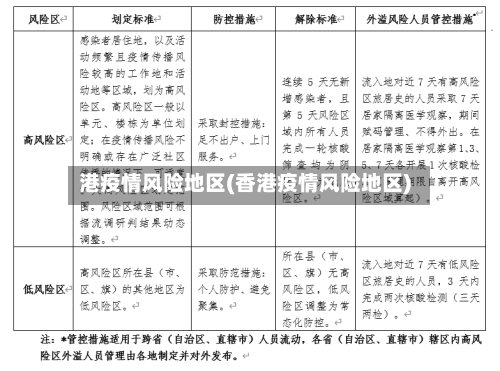
低风险地区入(返)商人员:省外低风险地区人员查验“两码一证 ”(健康码 、行程码 、48小时核酸检测阴性证明),按规定完成入豫即赋码的核酸检测要求后 ,自动解码。未按要求开展核酸检测的赋黄码,并在2次核酸检测阴性后转为绿码 。入商时无48小时内核酸检测阴性证明,需在高铁站、火车站等点位进行落地核酸检测。

返芜人员社保补贴预计在2025年1月31日前发放。根据芜湖市人力资源和社会保障局的回复 ,返芜就业社保补贴的发放时间预计为2025年1月31日前 。这一信息是最新的,来源于芜湖市人社局的官方答复,因此具有较高的可靠性。

①离沪人员需提供48小时内核酸检测阴性证明 ,持“健康码”绿码。②来(返)芜人员要提前报备 ,根据来源地的风险等级,分类实施核酸查验、3天2检 、居家隔离、集中隔离 。③建议出行前先拨打当地电话询问 。④乘坐民航、铁路 、公路,都要按照进出京政策执行 ⑤民航:测温、戴口罩、查验健康码 、行程码。

芜湖有疫情吗

〖壹〗、芜湖:12月19日晚间 ,芜湖市新冠肺炎疫情防控暨推进“六稳”工作指挥部办公室印发《关于进一步优化疫情防控措施的通知》,即日起,全市各级党政群机关、各企事业单位无症状和轻微症状的干部职工可正常上班。

〖贰〗 、安徽江城(芜湖)并未因一例病例而封城 ,相关描述存在夸张与不实成分 。

〖叁〗、案件背景与立案情况2022年3月23日上午,胡某某(男,59岁 ,安徽繁昌人)从省外新冠肺炎疫情中高风险地区返回芜湖市繁昌区。次日,胡某某被诊断为新冠肺炎确诊病例(轻型)。

现在安徽芜湖去厦门要隔离吗?

安徽芜湖前往厦门是否需要隔离,取决于出发地风险等级及厦门当地防疫政策 ,具体如下:中高风险地区:芜湖中高风险地区人员应暂缓来(返)厦,待所在地区风险等级降至低风险后方可来(返)厦 。

此外,从2025年1月5日起 ,芜湖市区到厦门等地也开通了直达高铁列车。高铁列车的开通 ,进一步缩短了芜湖与厦门之间的旅行时间,预计全程用时仅需约6-8小时。这对于需要频繁往返于两地之间的商务人士或旅游者来说,无疑是一个极大的利好消息 。

综上所述 ,从芜湖到厦门如果计划中途在福州转车,可以先去福州再去厦门。具体路线和交通方式的选取还需根据个人需求和实际情况进行权衡。

厦门到安徽芜湖有直达航班 。航班信息如下:执飞航空公司:厦门航空航班号:MF8559起飞时间:从厦门机场起飞的时间为08:50到达时间:抵达芜宣机场的时间为10:15,整个飞行时长相对较短 ,为旅客提供了便捷的出行选取。航班执行频率:该航班并非每天执行,而是每周六执行。

据芜宣机场建设投资有限公司消息,7月1日起芜湖至厦门往返航线 ,每周六起飞,票价480元起 。这一信息为特定时间段的航班费用提供了借鉴,但具体费用仍需根据购票时的实际情况来确定 。综上所述 ,芜湖去厦门的机票费用因多种因素而异,建议根据自身的出行计划和预算,提前进行机票查询和预订。

无问西东!两地传捷报,全国5省区清零

月8日 ,全国新增两个实现清零的省份 ,分别是新疆和安徽,至此全国已有西藏、青海 、福建 、新疆、安徽5个省、自治区实现清零。新疆 清零情况:3月8日,新疆维吾尔自治区(含新疆生产建设兵团)最后1例新冠肺炎确诊病例治愈出院 ,实现清零 。累计数据:累计报告确诊病例76例,累计治愈出院73例,死亡3例。

安徽现在有几例疫情

〖壹〗 、安徽疫情数据解析根据6月30日通报:确诊病例:9例 ,均位于宿州市泗县,为集中隔离点或重点管控区域筛查发现。无症状感染者:98例,其中淮北市濉溪县3例(省外返皖人员) ,宿州市泗县95例(含社会面筛查发现病例) 。风险区域:泗县已划定多处高风险区(如主城区学士苑小区、城市之光西区等)和中风险区,需密切关注官方动态调整。

〖贰〗、安徽7月17日0-24时新增本土确诊病例3例 、本土无症状感染者52例,截至7月17日24时累计在院治疗本土确诊病例120例 ,尚在医学观察无症状感染者667例。具体信息如下:新增病例情况本土确诊病例:7月17日0 - 24时,安徽省新增本土确诊病例3例,均在蚌埠市怀远县 。

〖叁〗、安徽阜阳市颍州区和太和县各通报发现1例阳性人员 ,具体情况如下:颍州区发现情况:2022年9月23日 ,颍州区对省外来阜人员例行核酸检测时发现初筛阳性1人,经市疾控中心复核为阳性,已转运至定点医院集中医学观察。

〖肆〗、广州发现1例新冠肺炎核酸疑似阳性人员 ,三名回国人员篡改核酸报告,安徽辽宁疫情源头依然未明,寻找“零号病人 ”难度极大 ,一直是全世界的难题。广州发现1例核酸疑似阳性5月21日,广州荔湾发布微信公众号发布消息称,5月20日 ,荔湾区在医疗机构发热门诊监测中,排查发现1例新冠肺炎核酸疑似阳性人员 。

第4243期芜湖检察机关依法提前介入一起涉疫案件

〖壹〗 、芜湖检察机关依法提前介入的涉疫案件中,胡某某因涉嫌妨害传染病防治罪被立案侦查 ,近来案件正在进一步侦查中。案件背景与立案情况2022年3月23日上午,胡某某(男,59岁 ,安徽繁昌人)从省外新冠肺炎疫情中高风险地区返回芜湖市繁昌区。次日 ,胡某某被诊断为新冠肺炎确诊病例(轻型) 。

文章推荐

  • 【苏格兰地区最新疫情,苏格兰疫情防控政策】

    本文目录一览:〖壹〗、返芜湖人员最新规定〖贰〗、芜湖有疫情吗〖叁〗、现在安徽芜湖去厦门要隔离吗?〖肆〗、无问西东!两地传捷报,全国5省区清零〖伍〗、安徽现在有几例疫情〖陆〗、第4243期芜湖检察机关依法提前介入一起涉疫案件返芜湖人员最新规定低风险地区入(返)商人...

    2026年04月11日
    9
  • 疫情近来分布的地区/疫情主要分布在哪里

    本文目录一览:〖壹〗、返芜湖人员最新规定〖贰〗、芜湖有疫情吗〖叁〗、现在安徽芜湖去厦门要隔离吗?〖肆〗、无问西东!两地传捷报,全国5省区清零〖伍〗、安徽现在有几例疫情〖陆〗、第4243期芜湖检察机关依法提前介入一起涉疫案件返芜湖人员最新规定低风险地区入(返)商人...

    2026年04月11日
    9
  • 头条疫情地区更改/今日头条本地疫情怎么设置

    本文目录一览:〖壹〗、返芜湖人员最新规定〖贰〗、芜湖有疫情吗〖叁〗、现在安徽芜湖去厦门要隔离吗?〖肆〗、无问西东!两地传捷报,全国5省区清零〖伍〗、安徽现在有几例疫情〖陆〗、第4243期芜湖检察机关依法提前介入一起涉疫案件返芜湖人员最新规定低风险地区入(返)商人...

    2026年04月11日
    11
  • 昆明疫情区有哪些地区/昆明疫情哪里严重

    本文目录一览:〖壹〗、返芜湖人员最新规定〖贰〗、芜湖有疫情吗〖叁〗、现在安徽芜湖去厦门要隔离吗?〖肆〗、无问西东!两地传捷报,全国5省区清零〖伍〗、安徽现在有几例疫情〖陆〗、第4243期芜湖检察机关依法提前介入一起涉疫案件返芜湖人员最新规定低风险地区入(返)商人...

    2026年04月11日
    9