【广西各地区疫情,广西各地区疫情最新消息】

本文目录一览:

2022年广西百色疫情消息:封城了吗?德保近来属于什么风险地区?

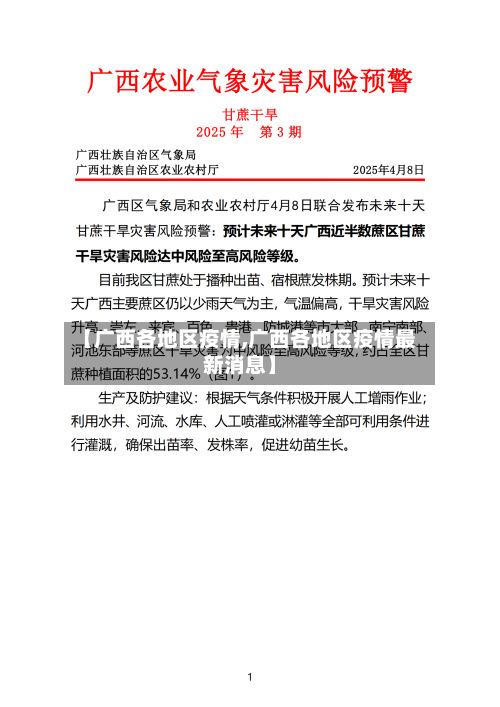
022年广西百色未整体封城 ,但实施全员居家隔离管控措施;德保县部分区域被划定为高 、中风险地区 。具体内容如下:2022年广西百色疫情最新消息自2月6日16时至7日12时,广西壮族自治区新增本土确诊病例56例。截至2月7日12时,全区累计报告本轮疫情本土确诊病例99例 ,均发生在百色市。

【广西各地区疫情,广西各地区疫情最新消息】-第1张图片

封城结束时间分析预计结束时间:预计封城结束时间为2022年2月底左右 ,但具体解除时间需根据当地疫情情况确定 。若在2月20日前后新增本土病例较多,解封的可能性就比较小 。风险地区情况:截止当时,广西百色德保县都安乡伏计村陇意屯为高风险地区 ,维也纳世界酒店(德保腾飞广场店)为中风险地区。

【广西各地区疫情,广西各地区疫情最新消息】-第2张图片

022年百色部分地区已解封,但未全面解封。已解封的地区包括田东县、那坡县、凌云县 、乐业县、田林县、西林县,以及右江 、田阳、平果、隆林4县(市 、区)封控区管控区外区域 。解封时间与范围 自2月15日零时起 ,百色市部分地区解除管控措施。

【广西各地区疫情,广西各地区疫情最新消息】-第3张图片

022年2月百色疫情主要由德保县返乡人员引发,涉及多条传播链,包括德保县、右江区、靖西市 、隆林县等地 ,并外溢至广州番禺和南宁江南区。以下是详细情况:德保县病例传播链病例1许某某 活动轨迹:1月21-23日:在深圳市宝安区石岩街道工作,夜间上班,白天返回租房休息 。

官方依据:国务院客户端小程序显示 ,北京市行程卡上的星号于2月16日0时消失,确认摘星成功。历史对比:类似情况曾出现在深圳等城市,但需注意疫情反复可能导致风险等级再次调整。

防疫指挥长被查后,两省级领导赴县城督战

〖壹〗 、防疫指挥长黄伟被查后 ,广西自治区党委副书记孙大伟、自治区党委常委黄世勇两名省级领导先后赴都安瑶族自治县督战疫情防控工作 。事件背景都安瑶族自治县毗邻首府南宁 ,常住人口54万,是广西疫情防控的焦点地区。截至2月25日24时,河池市累计确诊28例 ,其中都安县占21例(含死亡1例),且224日连续两天为广西唯一新增病例地区。

广西百色疫情空前严峻,为什么上不了热搜?

〖壹〗、百色疫情未登上热搜是多重因素叠加的结果,具体原因如下:信息传播机制与优先级影响社交媒体热搜榜单的排序并非单纯依据事件严重性 ,而是受用户搜索习惯 、内容热度指数、平台算法推荐策略等因素共同作用 。在信息爆炸时代,平台需在有限榜单空间内筛选信息。

〖贰〗、随着广西壮族自治区百色市德保县解除全域管控,百色市此轮本土疫情走向尾声。疫情期间 ,有关百色抗疫的小故事 、各种暖心画面一度冲上热搜,百色人民的热情感动全国网友 。

〖叁〗、别拿百色疫情博眼球,她们是确实必须协助;近日“百色疫情”千辛万苦上热搜榜 ,又速率被挤下去,由于欠缺医疗物资公布求捐款;有一部分人怀疑百色,讽刺疫情都2年多了如何还缺这缺那的;说这类话的大约不了解这一城市 ,百色正对面便是越南 。

〖肆〗、广西百色因为疫情的原因 ,大家又进行了核酸检测,其中在某一个小区进行检测的时候,一个小男孩儿和穿防护服的医护人员的故事登上了热搜 ,下面让我们看看是什么样的故事吧。

广西百色疫情快速上升,14天内出来的人都去哪了?

〖壹〗 、根据我的可靠了解,大部分百色的人口应该都去了国外还有在国外边从事贸易的。

〖贰〗、022年广西百色预计于2月底或3月初解封,封城结束时间也大致在此区间 ,但具体需以官方通知为准 。

〖叁〗、近一周,15个省份报告了新增本土确诊病例。香港疫情仍处于快速扩散和加速上升期。特别是内蒙古呼和浩特疫情仍处在高位运行平台期,广东深圳 、东莞疫情持续上升;湖北武汉疫情已波及北京、山东、河北 、上海等省市;四川成都 、广西防城港等疫情有进一步传播风险 。

〖肆〗、虽然广西的经济在全国排名并不是非常优秀的 ,但是来宾市总体来说还是不错的。来宾19年GDP达到了6515亿元,广西排名〖Fourteen〗、。虽然曾经的来宾因为传销被人们广为诟病,但是如今的来宾以崭新的面貌出现 ,让人十分敬佩 。就整个广西而言,来宾是非常具有发展潜力的,未来的发展也是不可估量的。

〖伍〗 、广西南宁市广西第一大城市 ,广西政治、经济、文化 、交通中心 ,北部湾经济区核心城市,中国东盟博览会永久举办地。南宁是一座历史悠久的文化古城,还有以壮族为主的 ,多个少数民族 。也是个非常好的旅游区,风景宜人,空气清新宁静 ,绿化好,城市建设得净漂亮,干净。

广西德保县已划定中高风险区各1个封控区、管控区各3个全域为防范区

〖壹〗 、疫情发生后 ,广西严格管控防外溢,对确诊病例活动轨迹所涉及的区域进行分级管控,截至近来百色的德保县已划定中高风险区各1个 ,划定封控区3个,管控区3个,全域为防范区。

〖贰〗、德保县划定中高风险区各1个 ,封控区3个、管控区3个 ,全域为防范区;右江区 、田阳区、靖西市、隆林各族自治县及南宁市江南区同步划定封控区 、管控区 、防范区 。2月8日0-24时:新增本土确诊病例72例(含2例无症状感染者转确诊) 。疫情结束时间预估预计结束时间:2月下旬。

〖叁〗、据了解,近来德保县已划定中、高风险区各1个,划定封控区3个 、管控区3个 ,全域为防范区。记者近日在德保县走访发现,县城各社区、单位安排有人员值守,一些市民在核酸采样点有序排队 ,医护、公安 、环卫等工作车辆不时来回 。

〖肆〗、广西百色德保近来的风险地区情况自2022年2月6日起,百色德保县都安乡福记村陇意屯被调整为高风险地区。该地区人员被隔离,禁止人员流动。维也纳世界酒店(德保腾飞广场店)被调整为中风险地区 ,实行封闭管理,限制该地区人员流动,以最大限度严防疫情风险传播 。德保县其他区域的风险等级保持不变。

〖伍〗、管控措施调整:2月21日零时起 ,德保县 、靖西市解除“不进不出 ”管控,精准调整封控区、管控区、防范区范围;百色市其他10个县(市 、区)取消“非必要不离百”和“离市须提供48小时核酸检测阴性证明”的限制。近来,百色疫情处于收尾阶段 ,生产生活秩序有序恢复 ,经济社会发展全面重启 。

文章推荐

  • 疫情邵阳地区买菜/邵阳菜价行情

    本文目录一览:〖壹〗、2022年广西百色疫情消息:封城了吗?德保近来属于什么风险地区?〖贰〗、防疫指挥长被查后,两省级领导赴县城督战〖叁〗、广西百色疫情空前严峻,为什么上不了热搜?〖肆〗、广西百色疫情快速上升,14天内出来的人都去哪了?〖伍〗、广西德保县已划定中高风险区各1个封控区...

    2026年04月10日
    4
  • 【珠海重点疫情地区名单,珠海哪里疫情严重】

    本文目录一览:〖壹〗、2022年广西百色疫情消息:封城了吗?德保近来属于什么风险地区?〖贰〗、防疫指挥长被查后,两省级领导赴县城督战〖叁〗、广西百色疫情空前严峻,为什么上不了热搜?〖肆〗、广西百色疫情快速上升,14天内出来的人都去哪了?〖伍〗、广西德保县已划定中高风险区各1个封控区...

    2026年04月10日
    7
  • 【广东疫情封锁地区,广东疫情封锁地区有哪些】

    本文目录一览:〖壹〗、2022年广西百色疫情消息:封城了吗?德保近来属于什么风险地区?〖贰〗、防疫指挥长被查后,两省级领导赴县城督战〖叁〗、广西百色疫情空前严峻,为什么上不了热搜?〖肆〗、广西百色疫情快速上升,14天内出来的人都去哪了?〖伍〗、广西德保县已划定中高风险区各1个封控区...

    2026年04月10日
    7
  • 山东泰安疫情什么地区(山东泰安的疫情)

    本文目录一览:〖壹〗、2022年广西百色疫情消息:封城了吗?德保近来属于什么风险地区?〖贰〗、防疫指挥长被查后,两省级领导赴县城督战〖叁〗、广西百色疫情空前严峻,为什么上不了热搜?〖肆〗、广西百色疫情快速上升,14天内出来的人都去哪了?〖伍〗、广西德保县已划定中高风险区各1个封控区...

    2026年04月10日
    7